首页
协会简介
主要领导
组织机构
协会章程
规章制度
联系方式
分支机构
分会
专业委员会
工作委员会
要闻动态
重要新闻
培训信息
会员动态
理论研究
思想政治工作
体制机制改革
行业内涵建设
国际先进理念
垃圾分类
节能降碳
爱粮节粮
智慧后勤
企业专区
文件下载
历史资料
联系我们
首页
协会简介
主要领导
组织机构
协会章程
规章制度
联系方式
分支机构
分会
专业委员会
工作委员会
要闻动态
重要新闻
培训信息
会员动态
理论研究
思想政治工作
体制机制改革
行业内涵建设
国际先进理念
垃圾分类
节能降碳
爱粮节粮
智慧后勤
企业专区
文件下载
历史资料
联系我们
企业专区
企业专区
团体入会
企业入会
入会流程
入会表格下载
会员法则
企业专区
餐饮服务
厨房设备
节能环保
校园物业
信息化
综合服务
企业专区
>
通知公告
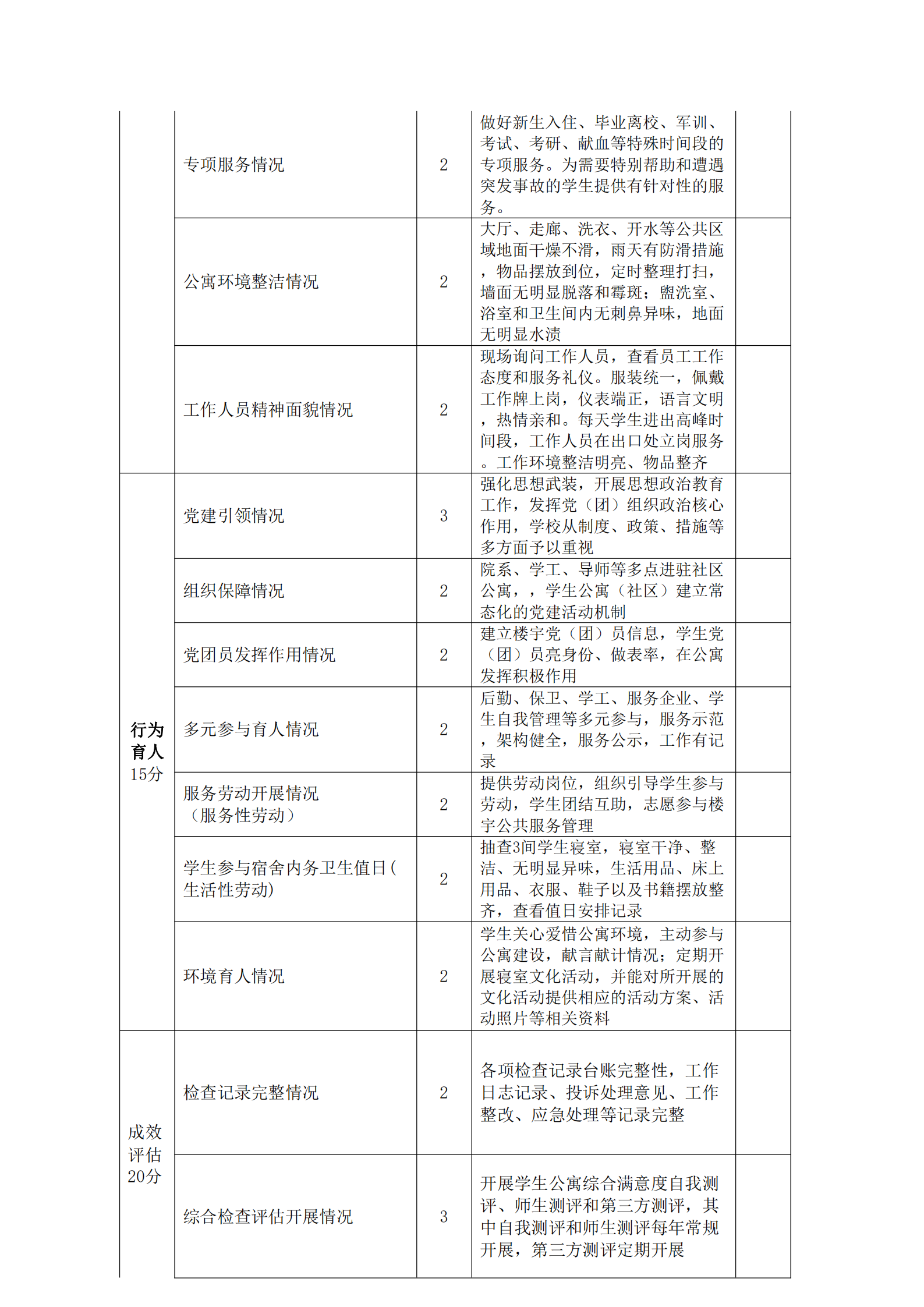
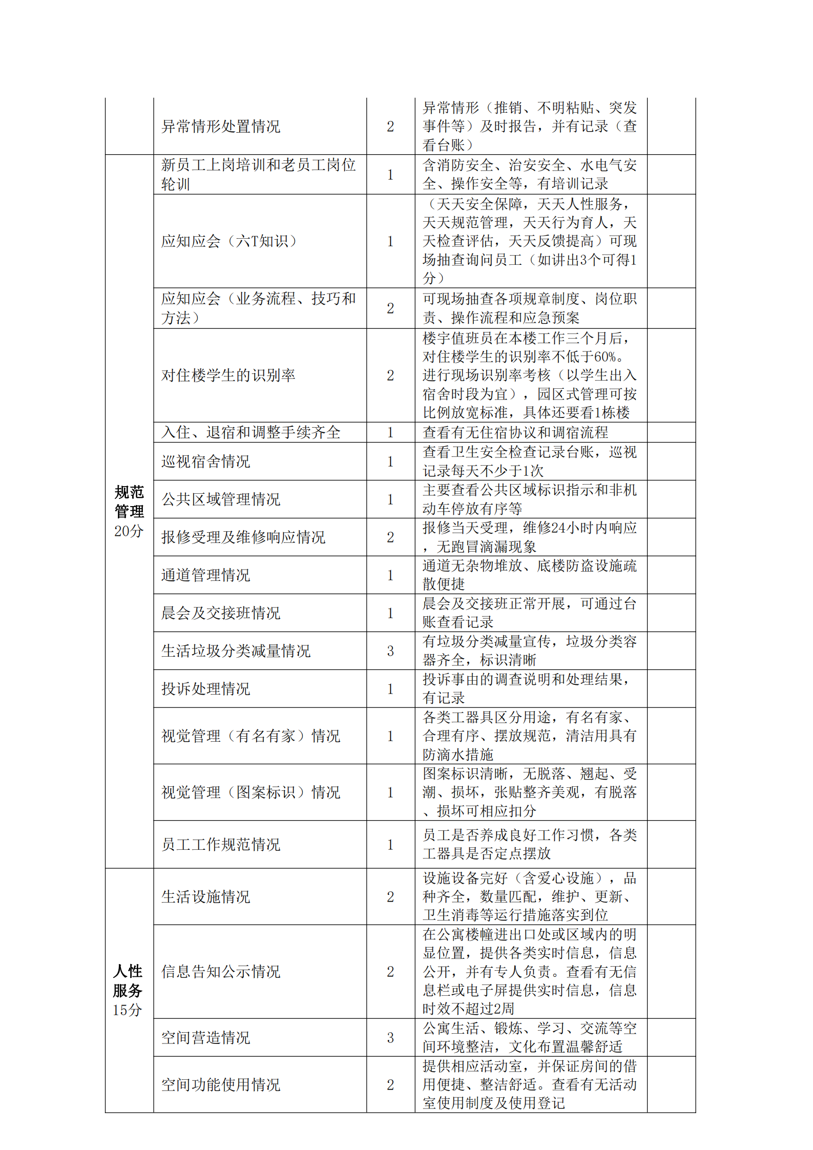
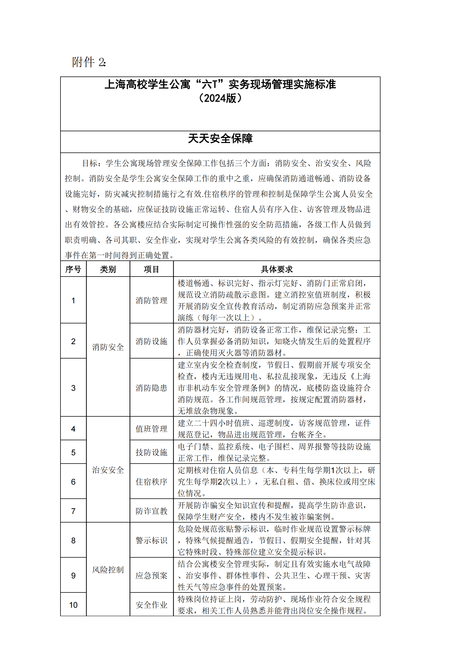
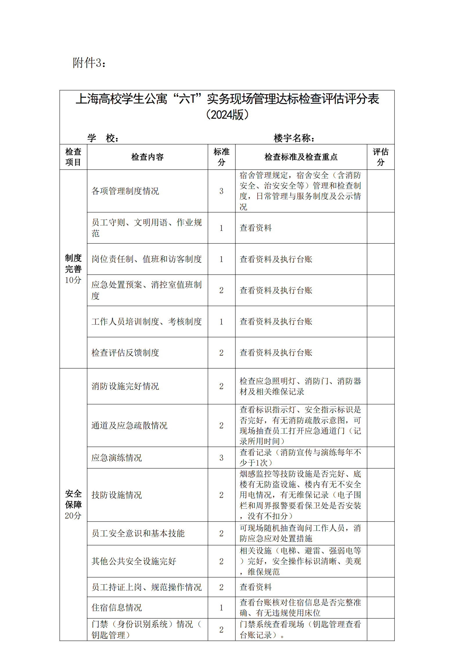
关于开展2024年度上海高校学生公寓“六T”管理达标创建活动的通知
2024-07-05
map